Номер 423 - ГДЗ Алгебра 7 класс. Мерзляк, Полонский. Учебник. Страница 79

Вернуться к содержанию учебника

Страница 79

420 421 422 423 424 425 426

Вопрос

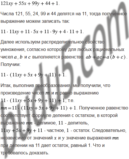
Остаток при делении натурального числа на 11 равен 9, а остаток при делении натурального числа на 11 равен 5. Докажите, что остаток при делении произведения чисел и на 11 равен 1.

Подсказка

Вспомните:

  1. Деление с остатком.
  2. Какие числа называют натуральными.
  3. Делители и кратные, их свойства.
  4. Как умножить многочлен на многочлен.
  5. Как умножить одночлен на одночлен.
  6. Свойства действий с рациональными числами.
  7. Какие выражения называют тождественно равными.

Ответ


Вернуться к содержанию учебника