Номер 1095 - ГДЗ Алгебра 7 класс. Мерзляк, Полонский. Учебник. Страница 218

Вернуться к содержанию учебника

Страница 218

1092 1093 1094 1095 1096 1097 1098

Вопрос

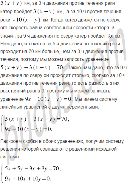
Катер за 5 ч движения по течению реки проходит на 70 км больше, чем за 3 ч движения против течения. Найдите скорость катера в стоячей воде и скорость течения, если за 9 ч движения по озеру он проходит столько, сколько за 10 ч движения против течения реки.

Подсказка

Ответ


Вернуться к содержанию учебника