Номер 49 - ГДЗ Алгебра 8 класс. Мерзляк, Полонский. Учебник. Страница 17

Вернуться к содержанию учебника

Упражнения § 2. Страница 17

46 47 48 49 50 51 52

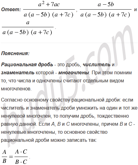
Вопрос

Запишите в виде дробей с одинаковыми знаменателями:

Подсказка

Ответ


Вернуться к содержанию учебника