Номер 376 - ГДЗ Алгебра 8 класс. Мерзляк, Полонский. Учебник. Страница 94

Вернуться к содержанию учебника

Упражнения § 11. Страница 94

373 374 375 376 1 2 3

Вопрос

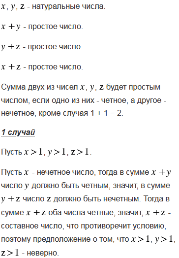
Натуральные числа , , таковы, что значения выражений + , + , + - простые числа. Докажите, что среди чисел , , есть по крайней мере два числа, равные 1.

Подсказка

Вспомните:

  1. Какие числа называют натуральными.
  2. Какие числа называют простыми.
  3. Четные и нечетные числа.

Ответ


Вернуться к содержанию учебника