Номер 931 - ГДЗ Алгебра 8 класс. Мерзляк, Полонский. Учебник. Страница 227

Вернуться к содержанию учебника

Упражнения для повторения курса алгебры 8 класса. Страница 227

928 929 930 931 932 933 934

Вопрос

Решите уравнение:

Подсказка

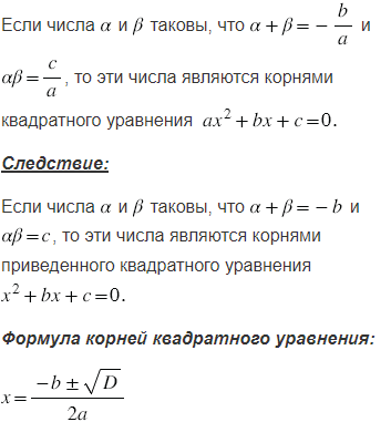
Вспомните:

  1. Рациональные дроби.
  2. Основное свойство рациональных дробей.
  3. Что такое уравнение.
  4. Что называют корнем уравнения.
  5. Какое уравнение называют квадратным.
  6. Что называют дискриминантом квадратного уравнения.
  7. Теорему, обратную теореме Виета.
  8. Формула корней квадратного уравнения.
  9. Уравнения, сводящиеся к квадратным уравнениям.
  10. Решение уравнений методом замены переменной.
  11. Что такое квадратный корень.
  12. Что называют арифметическим квадратным корнем числа.
  13. Сложение, вычитание, умножение и деление рациональных чисел.

Ответ


Вернуться к содержанию учебника